/lively4-lu/doc/journal/2021-11-24.md
dependecncy-graph.png
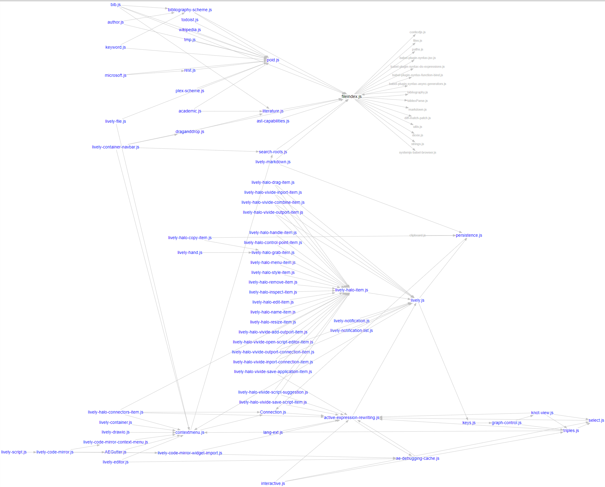
full-module-dependencies.png
index.md