/lively4-markus/demos/tom/assets
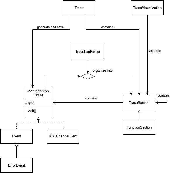
Klassendiagramm.png
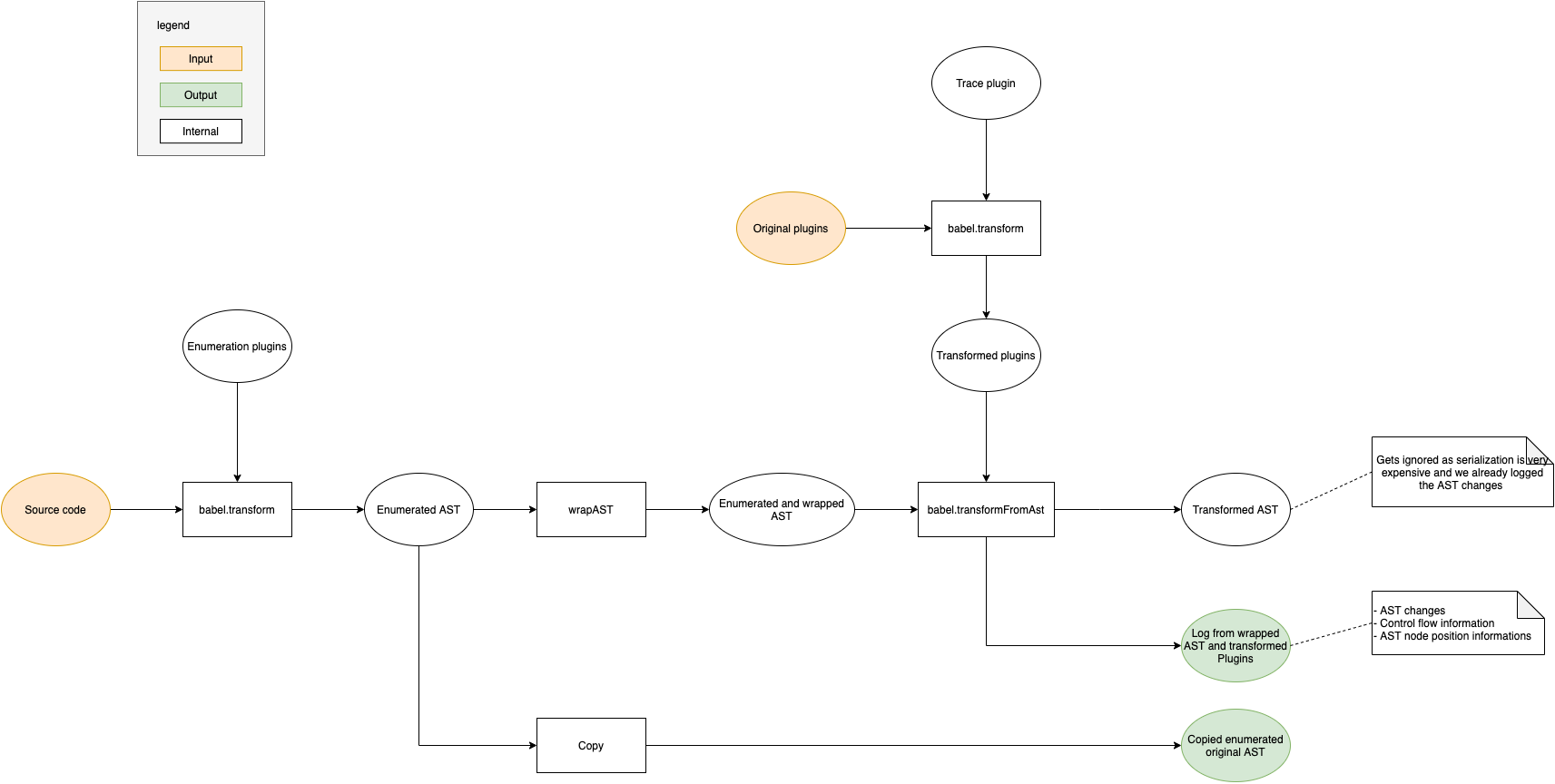
ablauf.png