/lively4-tom/demos/tom/assets
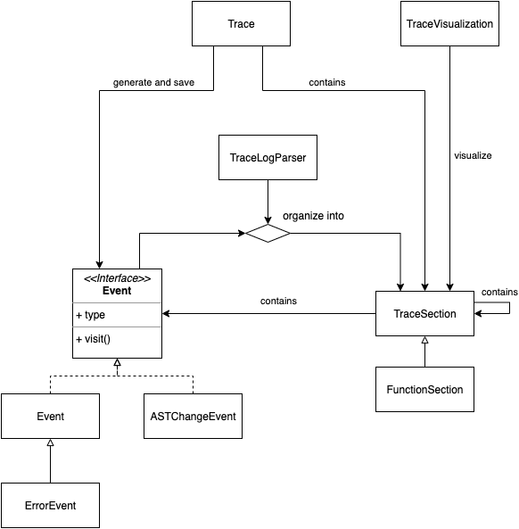
Klassendiagramm.png
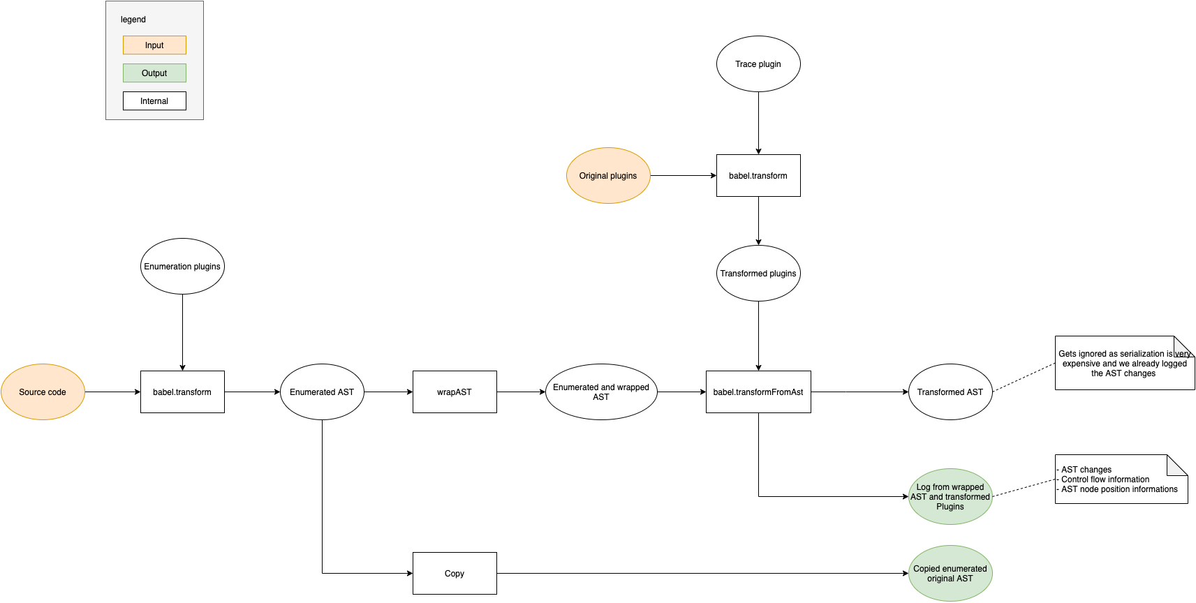
ablauf.png