/lively4-xray/demos/tom/assets
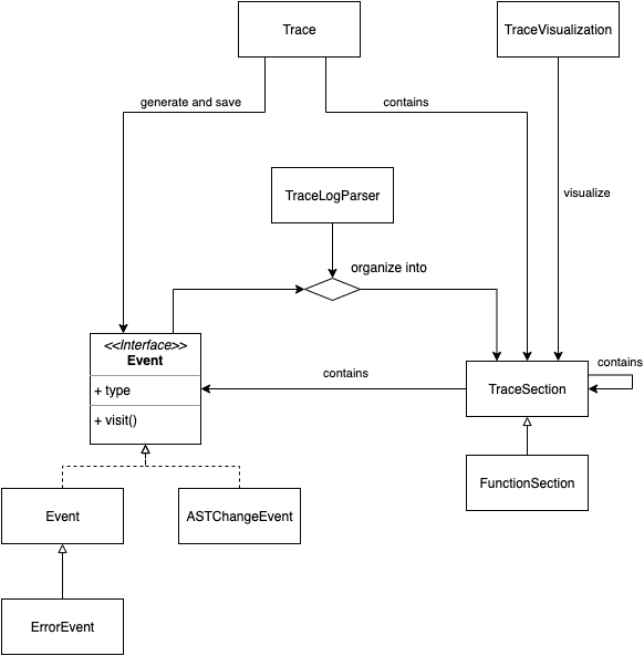
Klassendiagramm.png
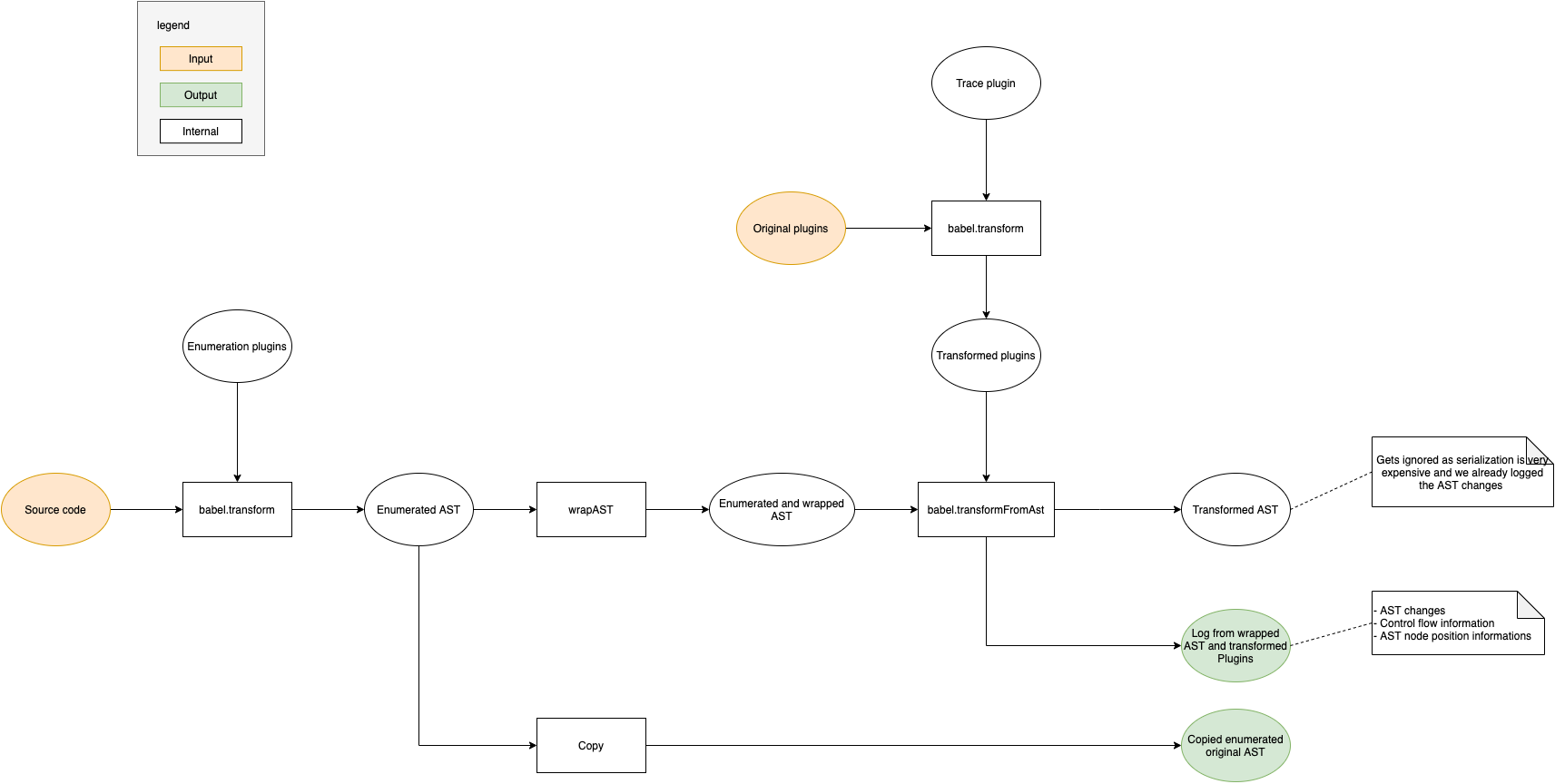
ablauf.png