/swt1-debugging/demos/tom/assets
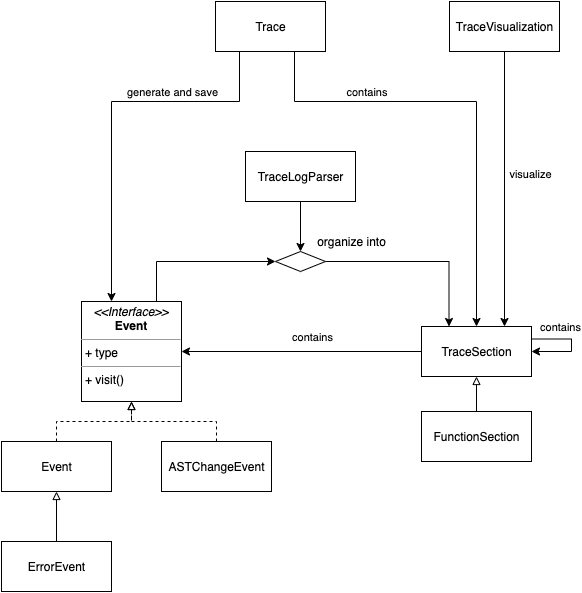
Klassendiagramm.png
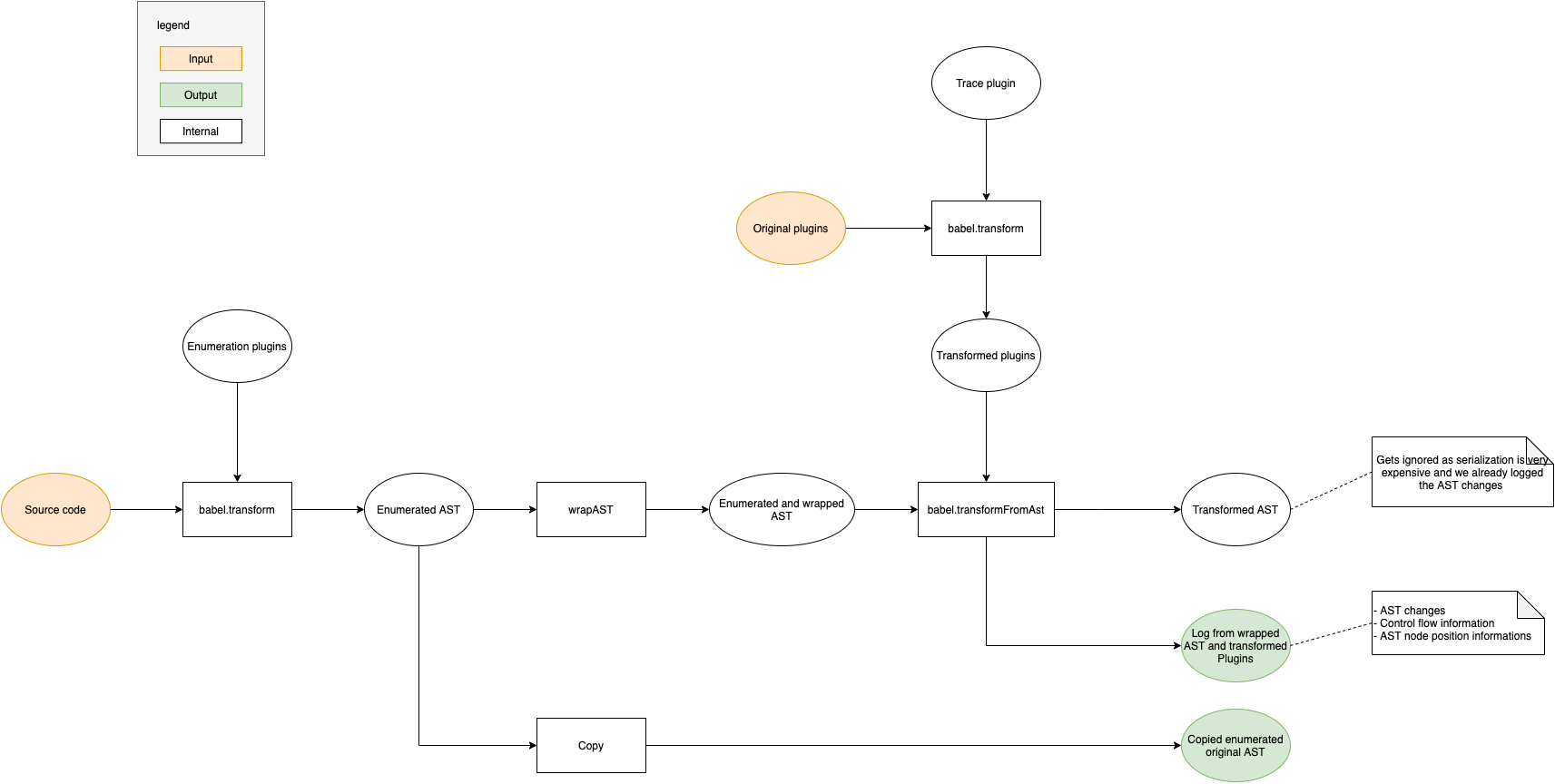
ablauf.png