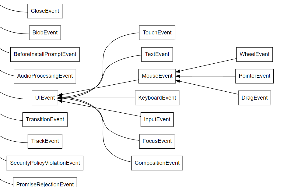
/Archive/2019/lively4-analysis/doc/journal/2019-02-04.md
classdiagram_zoomedout.png
graphviz_classdiagram.png
index.md