/lively4-portal/demos/tom/assets
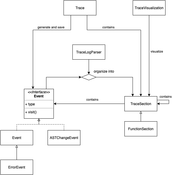
Klassendiagramm.png
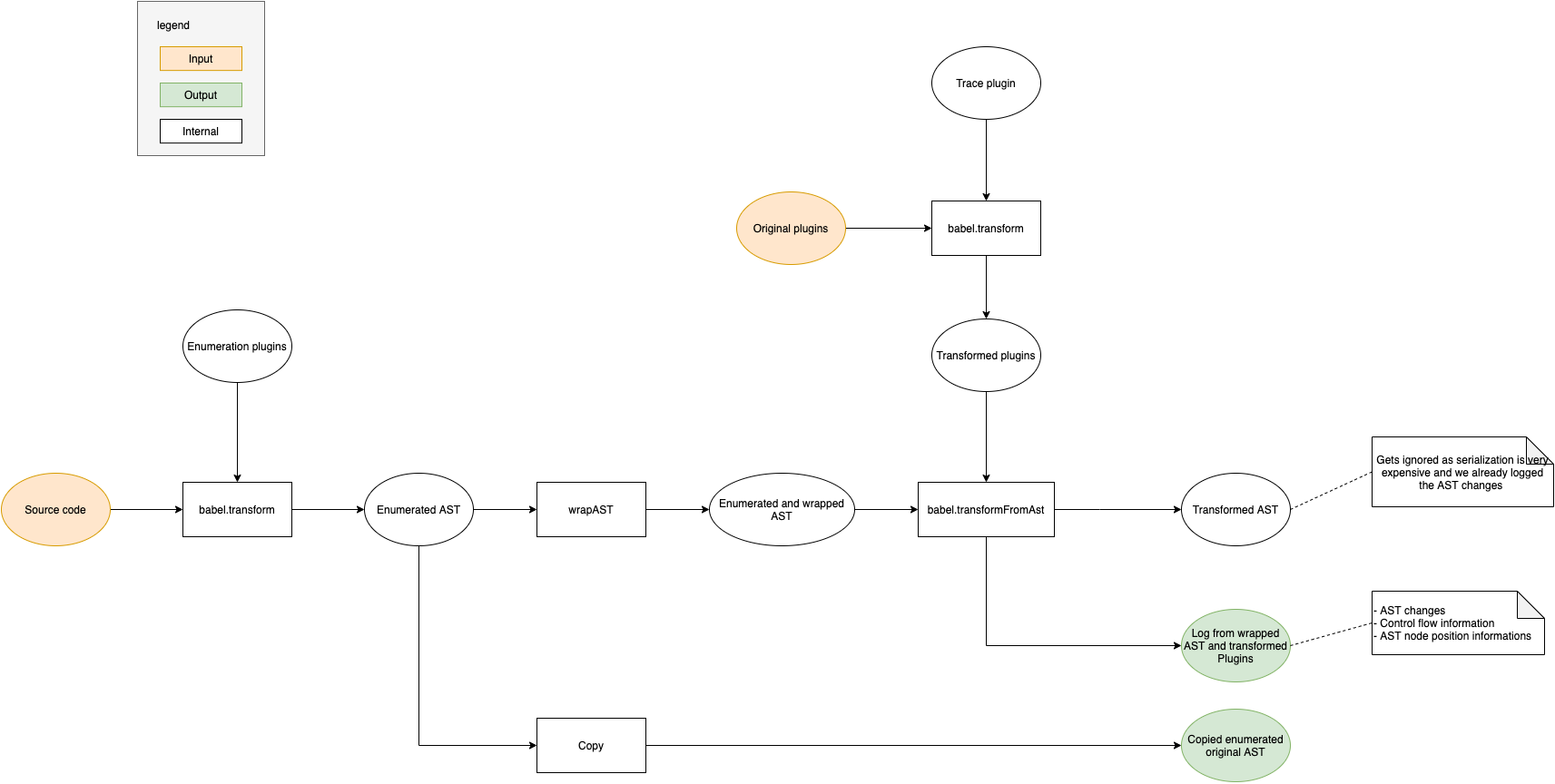
ablauf.png