/rp19-jsx/doc/journal/2019-02-04.md
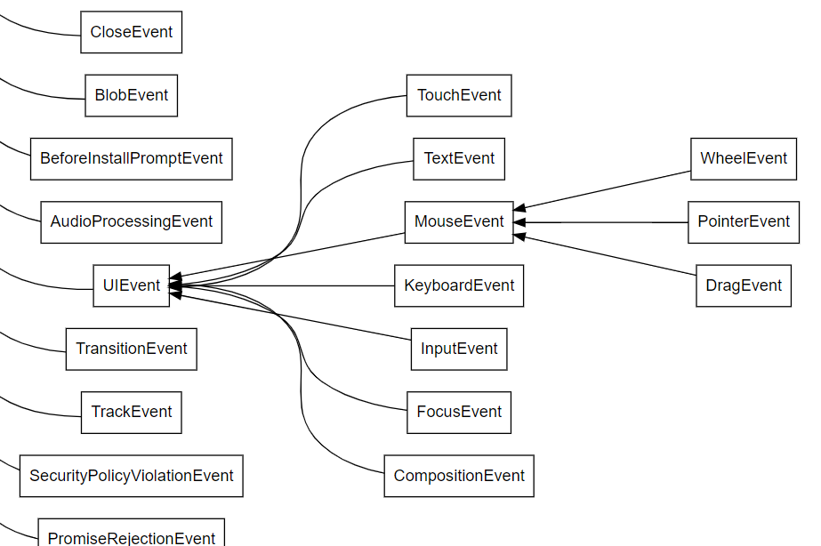
classdiagram_zoomedout.png
graphviz_classdiagram.png
index.md